LOTV banner.jpg

Lourdes of the Vine

 

Project Overview 

Situation

Lourdes of the Vine is a small local business that specializes in unique wine tastings, classes and services both private and corporate. Currently most of their business comes in by word of mouth and personal networking.  With expanding their customer base, they need to be able to solidify the businesses value proposition to a variety of potential customers on a central website that can take care of some of the initial back and forth conversations.  

Challenge / Business Goals

With the wide variety of services and willingness to be flexible, it is sometimes unclear what the primary business offerings are and who the target customer is.  

 

Roll

This project was taken on as a solo redesign. I focused most of my efforts on Business Research and the UX Design and Information Architecture of the website. 

Constraints

This project was completed as a part time project working closely with the business owner.  

Features and services were not to be added, the task was to present the business services in an effective and personal way.  Because of this, user research and usability testing was left to business owner feedback and my discretion.

tools

  • Pen and paper
  • Sketch App
  • Open Card Sort
  • Squarespace
 

 

Problem 

A small business owner needs a way to effectively communicate her business values and offerings to her website visitors because her current method is too time consuming and reliese almost entirely on word of mouth and one on one communications. 

 

Solution//hypothesis

I believe that by creating a website that can clearly articulate her business proposition to multiple types of clients, it will help provide a more effective and efficient  method of generating interest. This should result in more inbound leads with less outward effort. 

 

Research and Discovery

Goals

Talk to the stakeholder involved and learn what their goals are for their business, and what areas they want to see improved. See what other similar companies are doing. 

Research process 

In person interviews were conducted with the stakeholder to understand their goals.  A competitive analysis was conducted among other businesses with similar offerings. Designs were also brought in that captured the desired "look" the client wanted.

Audience

This website will be aimed at those looking for a local wine experience to entertaine for small parties and gatherings or corporate clients looking to hire out wine catering.  

 

Stakeholder Interview

Common Problems 

  • Does not have a website where potential clients can learn about business services.  

Solutions

  • Will get in touch with a potential client through word mouth and networking and then will work one on one and explain what kind of events she can deliver.  

Wants /Goals

  • A visually impactful site that she can show off to potential clients. 
  • Have services listed out so there is less ambiguity for deliverables. 
  • A place where people can see upcoming events. 

 

 

Competitive Analysis

For the competitive analysis I looked at some of the current options that are available to those looking for private or corporate wine tasting events.  By searching locally through Yelp, I identified several businesses in the NYC area.  By looking at the features, elements, branding, and layout of the sites to identify standard features and best practices, and how do other companies tackle or solve similar issues.  A secondary analysis was conducted among non-competitive sites to focus more on the visual design, and layout.

Direct Competitors 

Visual inspiration

 

Actionable Insights

 

Ideation

Open Card Sort 

One of the challenges when developing a new website was transitioning from a primarily word of mouth business to a site they someone could easily navigate without ever hearing of before.  To do this, I sat down with the owner and had them list out every thing they could offer a potential client.  From there we could start to group these into categories that made the most sense. 

 

Site Map

 

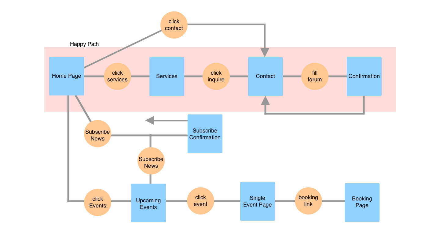
User Flow

 

Design 

Early Sketches 

ideation work of what the website will be, incorporating sitemap to bring context to content

 

Wireframes

Low fidelity mock ups 

 

Medium Fidelity Mockups

Wireframe mockups with annotations from feedback with stakeholder.

Draft of final site on squarespace

From here I felt that I had gotten enough feedback to more the design onto the squarespace platform. 

Final iterations

After more conversations and considerations with the stakeholder, it was decided to bring "classes" under the umbrella of services as it better reflected what Lourdes of the Vine could offer it's clients.

Original homepage that segmented classes and services

New version that incorpotes classes withing services

 

Old Services Page

New Services page incorporating the themed classes offereings

 

Live  Page 

Visit Lourdes of the Vine 


Closing

next steps

Run usability testing with the target audience and see how the user flow stands up against real users.  This was a short turn around so there was not room for improvement.

Lessons

While working with a stakeholder  to solidify their business offerings and who their customers are, something like the card sort was invaluable in understanding how not only the information would be structured, but how the owner viewed their offerings. 

By not having a working prototype of the site before moving to a publishing platform, there were still last minute changes that could have been avoided if there was more usability testing earlier on.